องค์การบริหารส่วนตำบลตะเคียนราม อำเภอภูสิงห์ จังหวัดศรีสะเกษ : www.takeinram.go.th
หน้าหลัก
ข่าวกิจกรรม
ข่าวประชาสัมพันธ์
กระดานถาม-ตอบ
ติดต่อ-สอบถาม
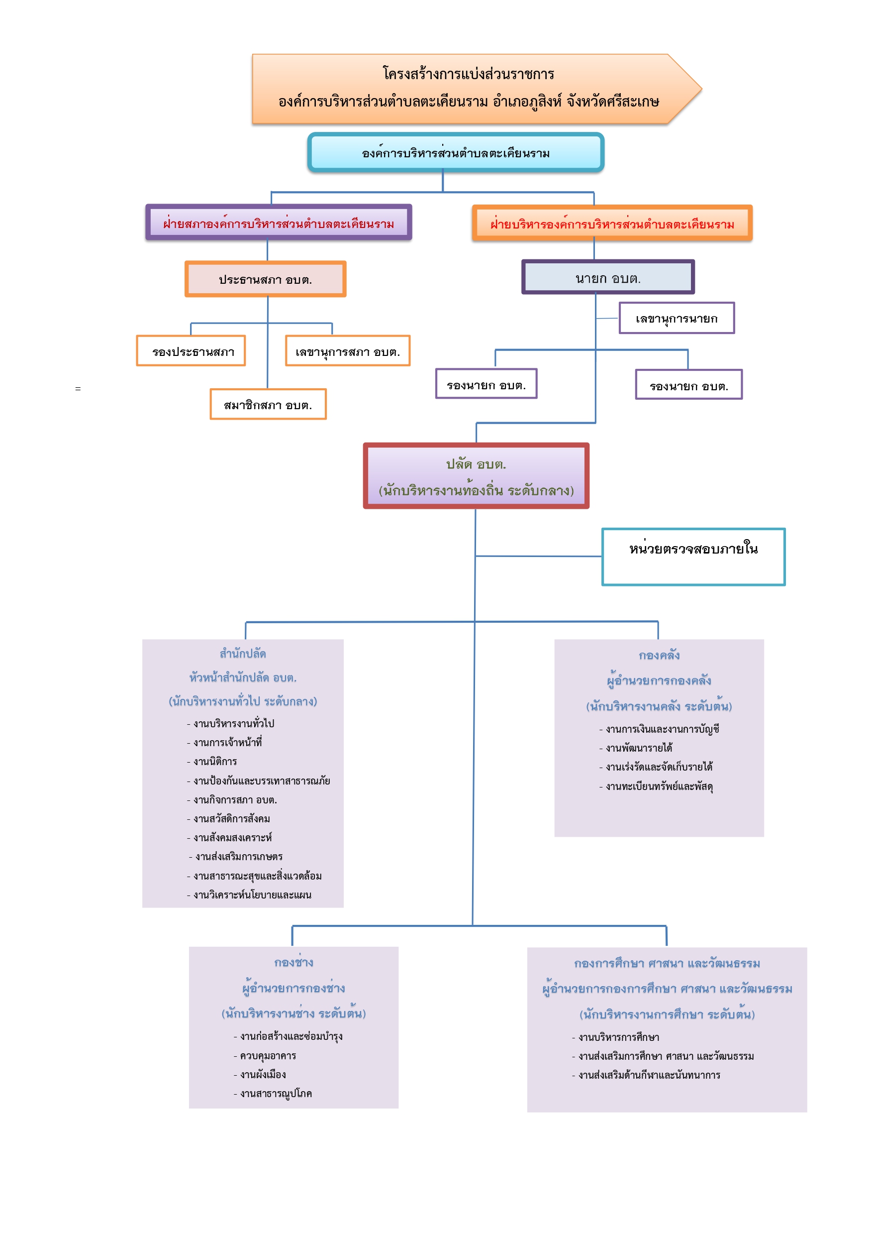
โครงสร้างและการบริหารงานองค์การบริหารส่วนตำบลตะเคียนราม